蚂蚁死亡漩涡的股市理论
蚂蚁死亡漩涡的股市理论

自然现象与财富理念探索系列
一、什么是“蚂蚁死亡漩涡”(ant mill)
由没有视力的行军蚁组成,多由一只“领头蚁”带领,它会分泌踪迹费洛蒙(trail pheromone),让其他行军蚁用嗅觉跟随;一旦领头蚁失去方向,导致踪迹费洛蒙出现混乱,就会令整团行军蚁迷路,甚至陷入“死亡漩涡”,持续转圈最后因体力耗尽而死。
视频加载中...
二、股市里的追涨杀跌漩涡

大自然千奇百怪,才有世界的多姿多彩!今天我们来探讨奇特的蚂蚁死亡旋涡背后相似的股市股民投资理论。蚂蚁漩涡是迷失方向后没有思想的跟风导致的被动死亡结局。变幻莫测的股票市场就是一个赌场,任何一笔投资,除非是完全确定的套利,否则都是赌博。“股市通常是不可信赖的,因而,如果在华尔街地区你跟随别人赶时髦,那么,你的股票经营注定是十分惨淡的。”索罗斯的这句话,言外之意,就是股市里不要随波逐流。当股票紧急发布各种罕见利好、利空要闻,主力会诱导散户成热锅上蚂蚁追涨杀跌,陷入漩涡。

主力利用盘中震荡,揣摩散户害怕踏空和深套的人性心理和追涨杀跌的情绪割韭菜。利空利好,同样是主力利用情绪割韭菜的主战场!利空可以打压股价,也可以理解为利空出尽是利好,并大幅度拉升;同样,利好可以顺势拉升股价,也可以拉高出货,所以,利好利空的解读,都是主力资金说了算,而主力资金如何来操作,其实也是根据散户的情绪来决定。所以,对抗情绪,是散户摆脱困境的重要一步。追涨杀跌,随波逐流,最终只能做那90%亏损当中的一员。

三、蚂蚁死亡旋涡的股市理论
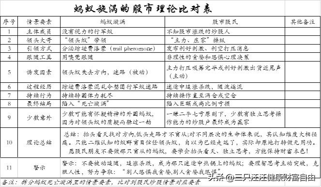
(一)蚂蚁死亡漩涡里的九大情景要素


(二)拆分蚂蚁死亡漩涡里的情景要素,比对到股民炒股对应情景要素

(三)理论总结及警示
总结:抬头看天找对方向,低头走路才不盲从;对不同层次的生命体来说,其认知维度大相径庭。只能二维认知的蚁群盲目信任领头蚁,自以为已经走远了,实际却原地打转做无用功。愿股民朋友不要做那只盲从的蚂蚁,要学会抬头看天、独立思考,方能保持财富本色!
警示:不要被动追随,追涨杀跌,成为那只迷途中热锅上的蚂蚁;要理智思考主动突破,克服人性,努力争取:“别人恐惧我贪婪,别人贪婪我恐惧”

(四)蚂蚁旋涡的股市理论比对表

欢迎大家加入评论区探讨,点赞、转发、关注是对我最好的支持,谢谢!!
标签:
